I. ALUR PROSES PENGAJUAN APLIKASI ISPO
Dalam proses permohonan Sertifikasi, calon klien mengajukan Surat Permohonan dan daftar isian sesuai dengan ruang lingkup yang diajukan. Surat Permohonan dan daftar isian dapat didownload pada link dibawah ini :
1. Aplikasi S-ISPO Budidaya Tanaman Perkebunan Kelapa Sawit :
1.a. Download Aplikasi S-ISPO Budidaya Pekebun.
1.b Download Aplikasi S-ISPO Budidaya Perusahaan.
2. Download Aplikasi S-ISPO Pengolahan Hasil Perkebunan Kelapa Sawit/ Integrasi (Proses Akreditasi).

II. PROSES SERTIFIKASI DAN RE-SERTIFIKASI ISPO
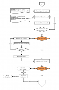
Pada tahap sertifikasi dan re-sertifikasi, kegiatan audit dilakukan dalam 2 (dua) tahap yakni audit tahap 1 dan audit tahap 2.
- ALUR PROSES AUDIT TAHAP 1

- ALUR PROSES AUDIT TAHAP 2

III. PENYUSUNAN LAPORAN
Laporan Hasil Audit ISPO Memuat Informasi Yang Lengkap Serta Disajikan Secara Sistematis Berurutan Dan Terdapat Rekomendasi Hasil Untuk Bahan Review Dan Memberikan Keterangan Memenuhi Atau Tidak Memenuhi Terhadap Prinsip dan Kriteria yang termuat dalam Peraturan Menteri Pertanian No. 38 Tahun 2020 Serta Monitoring Perbaikan Ketidaksesuaian yang dilakukan oleh Klien.

IV. REVIEW HASIL DAN PENGAMBILAN KEPUTUSAN SERTA PENERBITAN SERTIFIKAT
- Review Laporan Audit ISPO Memberikan Keterangan Memenuhi atau Tidak Memenuhi Terhadap Prinsip dan Kriteria yang termuat dalam Peraturan Menteri Pertanian No. 38 Tahun 2020 serta Rekomendasi Pemberian Sertifikat ISPO atau Penolakan Pemberian Sertifikat ISPO.
- Pengambilan Keputusan Sertifikasi Berdasarkan Lembar Review Laporan Audit Dengan Memberikan Keterangan Lulus atau Tidak Lulus dan Pemberian Sertifikat ISPO Atau Penolakan Pemberian Sertifikat ISPO.

V. PELAKSANAAN REMOTE AUDIT
Proses Pelaksanaan Audit Penilikan dan Re-Sertifikasi bisa Dilakukan Secara Virtual atau Online pada Kondisi dan Situasi Darurat di Lokasi Klien maupun di Lokasi Lembaga Sertifikasi.
